Office Standard Vs Professional
Understanding Visio 13 Editions Lgit Smart Solutions
Which Microsoft Office Suite Is Right For You Microaccounting
Microsoft Office 19
Office Standard Vs Professional のギャラリー
Just Been Updated To Office 16 Standard Where Are My Bpmn Shapes In Visio
Microsoft Office Versions A Comparison
Deivam Pmr Microsoft Office 07 Free Download With Key
Comparision Of Various Microsoft Office 10 Editions
What S The Difference Between Office 365 And Office 16
Office Home Business Office Product Key Card For Mac Online Activation Lifetime Use
The History Of Microsoft Office
Microsoft Office 10 Standard Edition Office Software
Review Office 19 Is The Best Advertisement Yet For Office 365 Computerworld
Microsoft Office Visio 17 Standard Wbs Modeler Puggmarhi
The New Visio Editions Microsoft 365 Blog
Understanding Visio 13 Editions Lgit Smart Solutions
Microsoft Office 19
Microsoft Office 13 Product Key And Simple Activation Methods In
Softmaker Freeoffice Vs Softmaker Office
Office 19 Vs Office 365 Which Should You Buy Windows Central
Microsoft Office 13 Free Download For Windows 7 8 10 Trial Version
Brian Shiers January 6 Th Publisher Word Excel Powerpoint Onenote Outlook Access Infopath Sharepoint Workspace Excel Onenote Powerpoint Word Ppt Download
Project 13 Offerings Comparison And Requirements Mpug
1
Office 10 Applications Editions
Windows Mac Microsoft Office Home And Business 19 License Key Code 1 Device For Sale Microsoft Office 19 Product Key Manufacturer From China
Microsoft Office 10 Wikipedia
Microsoft Office Versions A Comparison
Office 10 Suite And Version Comparison Guide
How Do I Install Office 16 Youtube
Office 10 Suite And Version Comparison Guide
Microsoft Office Versions A Comparison
Microsoft Visio Online
ว ธ การเล อกซ อ Microsoft Office ทำความเข าใจก นก อนเล อกซ อด กว า
Office Standard Vs Office Professional Vs Office Online Techsoup Canada
Office 10 Suite And Version Comparison Guide
Rm98gdzz7azqsm
Microsoft Word For Mac Education Pricing Azwool S Blog
Microsoft Products For Mac Amp Windows At The Best Prices
Working Microsoft Office 16 Product Key Easy Methods To Activate Microsoft Office 16
Microsoft Office Wikipedia
Laundry Room Art Decor Decor Art From Laundry Room Art Decor Pictures
Microsoft Office 13 Wikipedia
Microsoft Office 19
Microsoft Office Wikipedia
Microsoft Office 16 Wikipedia
Microsoft Office 19 Review Pcmag
Microsoft Office 16 Key Code Standard Edition Software Assurance Digital
Volume Licensing Reference Guide Microsoft Office Pdf Free Download
Microsoft Office Versions A Comparison
Microsoft Office Comparison Standard Or Professional Plus Youtube
Diferencia Entre Microsoft Office 19 Standard Y Professional Plus Licencias Por Volumen Softtrader
Microsoft Office 19 Vs Office 365 How To Pick The Best One For You Computerworld
Learn Microsoft Office Goskills
Learn Microsoft Office Goskills
Q Tbn 3aand9gcqbm96nlgcmqkmfomvmg3v7bdxvuqsiznerflaaul3tfnrazmvk Usqp Cau
Exchange Server 16 Vs 13 Vs 10 Comparison Induced Info
Microsoft Office 19 Windows 10 Key Professional Plus Lifetime Transferable Shopee Singapore
Windows 8 1 Vl Vs Retail
Microsoft Office Versions A Comparison
Office Standard 16 Volume License Mak With Visio 16 Professional Microsoft Community
Difference For Ms Office Standard Vs Professional In Detail Techyv Com
Visio Stencils Missing Since Upgrading To Visio 16 Microsoft Community
Office Standard 10 Vs Office Professional Plus 10 Hans Brender S Blog
Office 10 Professional Plus Volume License Iso Download
Office 16 Vs Office 365 What S The Difference
Office For Mac Buying Guide Microsoft 365 Vs Office 19 Macworld Uk
Project Standard Vs Project Professional Today S Project
Q Tbn 3aand9gcsnez8c Gg91sk8wrio6 Jgxes9h65ifacx1mjgqta16frwgxc7 Usqp Cau
What Is The Difference Between Office Professional Plus Office Standard And Windows 10 Quora
Microsoft Office 19 Wikipedia
Why Office 365 Proplus
Office 19 Vs Office 365 What S Really Happening Thurrott Com
Microsoft Viso 13 Feature Comparison Chart
Microsoft Open Licentie Voor Office Standard Vs Professional Softtrader
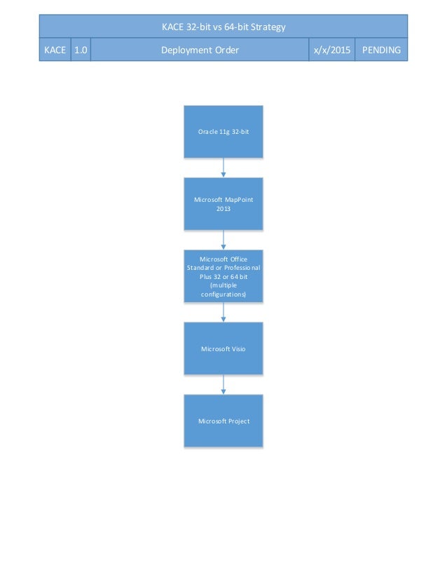
Kace Ms Office 32 Bit Vs 64 Bit Strategy
Microsoft Office 19 Project Standard X64 Sp1 Utorrent Arts On The Go
Visio 16 Versions Youtube
Microsoft Office 16 Wikipedia
16 Cloud Unbound Briefing
Office 19 Vs Office 365 Which Should You Buy Windows Central
Microsoft Office 07 Wikipedia
Live Meeting Standard Vs Pro Comparison Guide Intercall
Office 10
G Suite Vs Office 365 What S The Best Office Suite For Business Computerworld
Difference Between Windows 7 Home Professional And Ultimate
Microsoft Office Versions A Comparison
Adobe Software Activation Differences Between Microsoft Office Standard 10 And Professional Plus 10
Office Project 17 Standard Vs Professional Aslasix
Q Tbn 3aand9gctk1zpff5srcj G86nzdgyfgudpj mmwjvuj7aukrjgik2dtc Usqp Cau
Microsoft Office 07 Basic Standard Small Business Professional And Ultimate Comparison
Microsoft Office 19 Vs Office 365 How To Pick The Best One For You Computerworld
Differences Office 16 Standard Vs Pro Microsoft Office Hd Png Download 1498x1169 Pngfind
Review Office 19 Is The Best Advertisement Yet For Office 365 Computerworld
Microsoft Viso 13 Feature Comparison Chart
Pin By Presentation On Pmo 90 Day Plan Project Management Management
Skilllocation Office 19 Foliensatz
How To Install Ms Office 16 Over Office 07 03 In Same Pc Easy Youtube
16 Cloud Unbound Briefing
Microsoft Office 13 Home Student 13 Download Trusted Tech Team
Project 13 Offerings Comparison And Requirements Mpug
What S The Difference Between Office 365 And Office 16
Office Standard Vs Office Professional Vs Office Online Techsoup Canada
Microsoft Visio Wikipedia
Office Standard Vs Office Professional Vs Office Online Techsoup Canada


